Risk Manager
  • Solution
    • The Validated Approval Accelerator
      • Risk Management According to ISO 14971
      • Usability Engineering According to EN 62366
      • Essential Requirements According to MDR 2017/745 & IVDR 2017/746
      • Conformity Report for Medical Electrical Equipment According to EN 60601-1
      • Risk Management for IT Networks According to IEC 80001-1
      • Process Validation According to DIN EN ISO 13485
      • Clinical Evaluation According to MDR 2017/745 & MEDDEV 2.7.1
      • Software Lifecycle Process According to IEC 62304
    • References
      • What Our Customers Say – Success Stories
      • MST-Instrumente: Work and Time Savings
      • University Hospital rechts der Isar: Faultless Documentation and Achievement of the IEC 80001-1
      • Euroimmun: Cost Savings in Usability Engineering
      • biotrics bioimplants AG: Enrichment of the approval process by BAYOOSOFT Risk Manager
      • Selection from Our Customer List
      • Continuous Development since 1998 – Version History
  • Modules & Features
    • Modules
      • Risk Management
      • Usability Engineering
      • Essential Requirements
      • Medical Electrical Equipment
      • Machinery Directive
      • Requirements Engineering
      • Clinical Evaluation
      • Software Lifecycle Process
      • Medical IT Networks
      • REST API
      • Advanced Reporting
      • Pre-Validation Package
    • Features
      • Preliminary Hazard Analysis
      • Failure Mode and Effect Analysis
      • Structured Work According to Lifecycle Phase
      • Medical Device Classification
      • Post Market Surveillance
      • Self-Learning Knowledge Database
      • Fine-Grained Authorization Management
      • Visualizing with the Grey Box
  • Services
    • Services
      • Individual Services
      • Medical device classification
      • Software Validation – Your Service Options
      • License Model
      • System Requirements
      • Frequently Asked Questions
    • Contact
      • Upcoming Events
      • Test Now
      • Contact Request
  • Company
    • Company
      • About us
      • We think proactively
    • Our Partners
      • Get to know Our Partners
      • Become Partner now
  • Blog
  • Upcoming Events
  • Test Now
  • Customer Center
  • Search
  • Menu Menu

BAYOOSOFT Risk Manager – the validated approval accelerator for conveniently generating faultless technical documentation

Accelerate the development and approval process:
BAYOOSOFT Risk Manager allows you to dedicate your time to the content not the process!

International laws and ordinances, EU directives, FDA guidelines, product and process standards, guidance documents as well as quality management systems provide the foundations for BAYOOSOFT Risk Manager:

Risk managementUsability engineeringEssential requirementsMedical electrical equipmentMedical IT networksSoftware validationClinical evaluationSoftware lifecycle process
PreviousNext

Risk Management According to ISO 14971

ISO 14971 Prozess

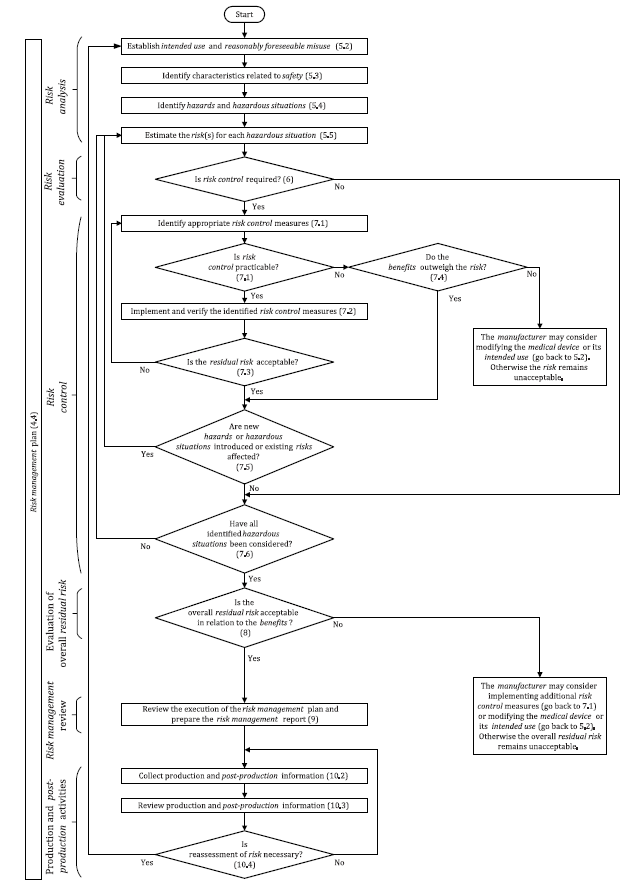
A medical device is used on or inside patients and involves a certain degree of risk. Here, a particularly high level of protection is required. Any residual risk must therefore be weighed up against the benefits of the device. For this reason, German, European and American law for medical devices consistently requires risk management for medical devices and in-vitro diagnostics.

The internationally valid standard ISO 14971 stipulates a procedure to this end, which identifies the hazards associated with medical devices and their accessories, assesses, rates and controls the risks and monitors the effectiveness of these controls. The requirements of the standard are applicable throughout all phases of the product lifecycle for a medical device.

BAYOOSOFT Risk Manager is the globally leading and validated software product for the fully integrated generation of risk management documents according to ISO 14971. All relevant information is recorded in a clearly structured environment, stored in a central, audit-proof manner and dynamically connected with each other at a fine-grained level. You can freely choose whether to perform your risk management based on FMEA according to DIN EN IEC 60812 or a preliminary hazard analysis (PHA). Integrated project and version management with a fine-grained authorization structure, monitoring of measure management including validation and verification, performance of risk inventory with an automated reminder function and integrated template management with a self-learning knowledge database as well as automated suggestion functions – such as for identifying particularly effective measures – significantly accelerate and simplify the preparation of risk management documents.

BAYOOSOFT Risk Manager meets the requirements of FDA 21 CFR Part 11.

Usability Engineering According to EN 62366

BAYOOSOFT Risk Manager fully integrates the usability engineering process into risk management in accordance with ISO 14971 and guides you step by step to the usability engineering file based on a tried and tested macrostructure. From intended usage conditions and medical indications, intended patient and user groups, usage scenarios and main usage functions and requirements through to summative evaluations plans and formative evaluation, such as with usability tests, focus groups, expert reviews or cognitive walkthroughs – BAYOOSOFT Risk Manager fully covers all aspects of IEC EN 60601-1-6 and EN 62366 and considerably accelerates your work processes.

Would you like to see the advantages of BAYOOSOFT Risk Manager for yourself? Download your free 30-day trial version today

Request trial version now

Essential Requirements According to MDR 2017/745 & IVDR 2017/746

In order to bring a medical device into circulation in the European market, it needs to comply with the “essential requirements” of the applicable directives. EU regulations apply in this context:

Medical Device Regulation / MDR 2017/745 for medical products and active implantable medical devices
In-Vitro Diagnostics Medical Device Regulation / IVDR 2017/746 for in-vitro diagnostics

What’s more, additional regulations may need to be observed depending on the type of device. In each member state of the European Union and in the associated countries, these EU regulations prevail over national legislation.

In practice, depending on the device type, questions need to be answered regarding product design in relation to the principles of integrated safety, the elimination or minimization of risks, user information about residual risks for which no appropriate protective measures may be taken, storage and transport, chemical and biological properties, requirements on construction and manufacture, infection and microbial contamination, environmental conditions, protection against radiation or mechanical and thermal risks, protection against risks resulting from the release of energy or substances to patients, product requirements for self-administration and labeling.

In the Essential Requirements extension module, BAYOOSOFT Risk Manager incorporates the rules of the normative requirements of MDR 2017/745 and IVDR 2017/746, guides the user with smart questions regarding relevant points and refers to existing information from risk management, therebhttps://www.riskmanager.net/modules-features/modules/?lang=en/#essential-requirements-mdr-ivdry preventing duplicated data capture and documenting this in auditable reports accepted by designated bodies.

Conformity Report for Medical Electrical Equipment According to EN 60601-1

A conformity report pursuant to IEC EN 60601-1 needs to be created for medical electrical equipment. Depending on the device type, collateral standards (EN 60601-1-x) and particular standards (EN 60601-2-y) also apply.

Edition 3.1 of IEC 60601-1 represents a complete revision in which the importance of risk management is significantly raised. Risk management pursuant to ISO 14971 is thus an important element of the safety concept of medical devices. To avoid redundant and contradictory data inventories, the manufacturers of medical electrical equipment face the challenge of introducing an efficient and safe process here.

In addition to this complex challenge, more than 1,500 applicability tests need to be considered and substantiated with test protocols. BAYOOSOFT Risk Manager simplifies this process substantially and creates the full conformity report for you in accordance with IEC 60601-1. Duplicate collections are completely avoided and non-relevant tests are automatically filtered out via intelligent querying. You are interactively guided through the entire standardization process.

Would you like to see the advantages of BAYOOSOFT Risk Manager for yourself? Download your free 30-day trial version today

Request trial version now

Risikomanagement für IT-Netzwerke nach IEC 80001-1

Risk Management for IT Networks According to IEC 80001-1

The term medical IT network includes all IT networks that contain at least one medical device as a component. IEC 80001-1 is therefore directed at all operators of such networks, with the aim that they deal with the safety aspects of IT and medical technology.

In particular, the standard requires risk management throughout the entire lifecycle of the IT network – from integration through to the separation of the medical device from the network. After all, a large number of problem cases can already be identified and resolved in advance using systematic risk analysis. According to IEC 80001-1, special protection goals need to be considered for this risk management as well as corresponding risk management documents prepared.

Protection goals for medical IT networks

Safety

Effectiveness

Data protection

System security

As the market-leading solution for risk management, BAYOOSOFT Risk Manager supports you in fulfilling these risk management requirements. This allows you to take care of all requirements, manufacturers, network components, changes and monitoring at a central place. All information is stored in a central, auditable manner and dynamically connected with each other at a fine-grained level. Reports are generated with the most up-to-date data at the press of a button. This way, you can focus your valuable time on the content, not the process.

Process Validation According to DIN EN ISO 13485

The validation of computerized systems becomes a fundamental component of the quality management system with the medical device standard ISO 13485:2016. This ensures transparency and consistency in safety-critical processes and environments. For instance, evidence must be provided that the software specifications conform to user requirements and fulfill the intended purpose.

For manufacturers that use their own solutions like Microsoft Excel or Word files in development, for example in risk management or product documentation, this means that they have to validate these solutions. The costs of this validation can quickly exceed 150 hours of work depending on the scope of the sheets and the existing know-how. Moreover, revalidation needs to be carried out for every change to templates or the system.

To save you this often unproductive work, BAYOOSOFT Risk Manager has been validated based on the GAMP 5 guidelines for computerized validation as category-four software. The validation documents generated from this process are now available to you as a pre-validation package. The pre-validation package enables you to benefit from the following:

  • Time savings

    As part of the pre-validation package, you receive a quick-start guide that helps you perform the validation process quickly and effectively.

  • Streamlined processes and cost savings

    You receive validation work prepared on over 500 pages for your sustainable and compliant documents.

  • Sustainability included

    All necessary updates are provided with each software patch for revalidation.

  • Special service

    With our special service package, we handle the validation of BAYOOSOFT Risk Manager for you according to GAMP 5 upon request.

Do you need assistance in validating the software solution? Find out about our extra services.

Book services now

Clinical Evaluation According to MDR 2017/745 & MEDDEV 2.7.1

Clinical evaluation according to MDR: “refers to a systematic and planned process for the continuous generation, collection, analysis and evaluation of clinical data for a product, whereby the safety and performance including the clinical benefit of the product are examined in connection with the intended use defined by the manufacturer.”

The clinical evaluation is also part of the quality management system, since all necessary information about the entire lifecycle is documented. This results in the requirements applicable to you as a manufacturer of medical devices to specify and justify the scope of the clinical evidence based on the product characteristics and intended purpose. Here, a precisely defined procedure needs to be fulfilled, with consideration paid to the following:

  • Critical evaluation of the specialist scientific literature
  • Critical evaluation of the results of all available clinical tests
  • Consideration of other treatment options for the same purpose
Find out more now

To support you in this continuous process as best as possible, BAYOOSOFT Risk Manager offers you a solution compliant with MDR and MEDDEV 2.7.1 rev4 in the extension module “Clinical Evaluation”. Complete coverage of the process as well as intuitive user guidance enables you to identify and check relevant data straight away.

Process Clinical Evaluation

Software Lifecycle Process According to IEC 62304

IEC 62304 “Medical devices software – software lifecycle processes” describes how software for medical devices should be developed and what role risk management should play. It is based on DIN EN ISO 14971. As an international standard, IEC 62304 is relevant to all manufacturers that use software in their medical devices – no matter whether the software is embedded or if the medical device consists of stand-alone software.

Here, IEC 62304 sets forth a general framework for the lifecycle process of medical device software by defining requirements for the composition of processes, activities and tasks. Specifically, five topical areas are addressed which are referred to as “processes” in the language of the standard:

  • Software development
  • Software maintenance
  • Software risk management
  • Software configuration management
  • Problem solving for software

The standard primarily requires preparing and maintaining a risk analysis as an integral component of the development process. Compliance with the normative specifications is determined by viewing the entire documentation, including risk management documents, as well as by assessing the processes, activities and tasks required for the corresponding software safety category.

BAYOOSOFT Risk Manager helps you in particular with combining risk management and product design for your medical device.

Find out more now

Curious to know more? We will be happy to show you BAYOOSOFT Risk Manager as part of a no-obligation online presentation free of charge.

REGISTER FOR WEBINAR NOW

Interesting links

Here are some interesting links for you! Enjoy your stay :)

Pages

  • Blog
  • Company
  • Contact
  • Contact support
  • Customer Center
  • Customer Voices
  • Digital flyer
  • Edit profile
  • Features
  • Forum
  • Landingpage Medica 2020
  • Legal
  • Login
  • Medical Device Regulation Clinical Evaluation
  • Medical electrical equipment IEC 60601-1
  • Medical IT networks according to IEC 80001-1
  • Modules
  • Modules & Features
  • Newsletter Unsubscribe
  • Privacy Policy
  • References
  • Reset password
  • Services
  • Solution
  • Special precautions for IT networks according to ISO 80001
  • Start
  • Test Now
  • The Validated Approval Accelerator
  • Upcoming Events

Categories

  • BAYOOSOFT Themis
  • Editorial
  • Events
  • News
  • Releases
  • Uncategorized
  • Privacy Policy
  • Legal
Scroll to top